近日,中國科學院海洋研究所沙忠利研究團隊在十足目對蝦總科高級階元分類與系統演化研究領域取得重要進展,相關研究成果在線發表于動物學領域期刊Zoologica Scripta上(JCR 1區,Top10)。
對蝦類是最具經濟價值的蝦類,也是十足目種類最豐富、與人類關系最密切的類群之一。對蝦類在分類學上屬于十足目、對蝦總科,共包括須蝦科、對蝦科、管鞭蝦科、單肢蝦科和深對蝦科5科,其中深對蝦科和須蝦科物種多棲息于深海,其他科物種則棲息于淺海,其生境多樣性致使該類群的物種分化和多樣性程度很高。盡管在經濟生產和生態系統中占據重要地位,但對蝦總科內的起源及系統發育關系一直存在爭議。
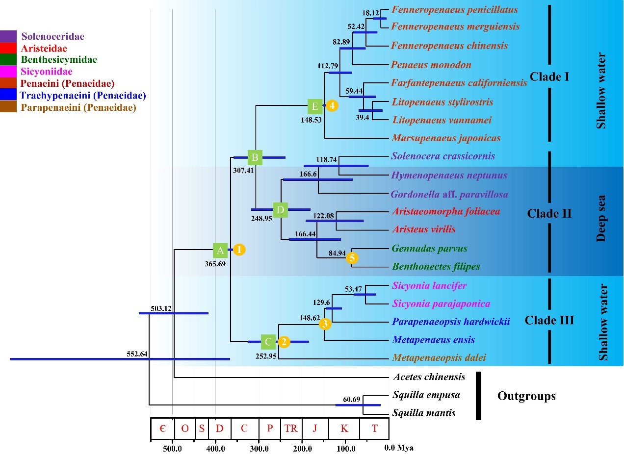
沙忠利研究團隊及合作者從線粒體基因組水平開展了十足目對蝦總科高級階元的分子系統演化研究,構建了高準確度的系統發育樹,澄清了存在爭議階元的分類地位與親緣關系,結合形態學證據對對蝦總科高級階元的分類系統進行了重新修訂;確定了深海種類在系統樹上的位置,明確了深對蝦科、須蝦科深海種類起源于淺水祖先,大約在三疊紀早期入侵到深海環境。本研究首次從線粒體基因組層面對對蝦類高級階元進行了較為全面和系統的分析,為該重要經濟類群系統演化關系研究和分類系統的劃分界定提供了分子支持。

基于線粒體基因組全序列估算對蝦總科高級階元間的分化時間
本研究得到了中國科學院前沿科學重點研究計劃、“科學”號高端用戶項目、中科院海洋先導專項等項目的資助,程嬌副研究員為論文第一作者,沙忠利研究員為通訊作者。
論文引用:
Jiao Cheng, Tin-Yam Chan, Nan Zhang, Song Sun, Zhong-li Sha*. Mitochondrial phylogenomics reveals insights into taxonomy and evolution of Penaeoidea (Crustacea: Decapoda). Zoologica Scripta, 2018, 47:582–594.
論文連接: https://onlinelibrary.wiley.com/doi/abs/10.1111/zsc.12298